Knoppia

Wiki de Informática y otras historias

Herramientas de usuario

Herramientas del sitio


ingenieria_de_requisitos:asociaciones_de_casos_de_uso

Asociaciones de casos de uso

ingenieria_de_requisitos:asociacionescasosdeuso.png

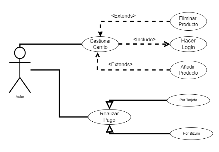
Hay varias formas de asociar entre sí los casos de uso:

  • Extends: Condicional, no siempre se va usar dicho caso de uso, la hacia el caso de uso que extiende.
  • Include: Siempre se va a realizar, sale desde el caso de uso al que hace include (La flecha va al revés que en el extends)
  • Generalización: Refleja Herencia, el caso del que sale la flecha actua de forma similar a una interface y los casos de uso a los que van son implementaciones de dicha interface aplicadas a ciertos casos.

Ejemplo de asociaciones de casos de uso

ingenieria_de_requisitos:diagramaejemplocasosuso.png

ingenieria_de_requisitos/asociaciones_de_casos_de_uso.txt · Última modificación: 2023/12/13 08:54 por thejuanvisu